2026年6月25日期货开盘及交易时间,投资者必看
2026年6月25日期货开盘及交易时间,投资者必看 期货市场是金融市场中的重要组成部分,其开盘时间和交易时间对投资者来说非常重要。在6月25日这一天2026期货开市时间,期货市场的开盘时间和交易时间是......
2026年6月25日期货开盘及交易时间,投资者必看 期货市场是金融市场中的重要组成部分,其开盘时间和交易时间对投资者来说非常重要。在6月25日这一天2026期货开市时间,期货市场的开盘时间和交易时间是......
白银期货交易时间限制规范解读:交易时段有无限制? 白银期货交易时间限制规范解读:交易时段是否有限制? 白银期货作为一种广泛交易的金融产品,其交易时间是投资者关注的重要内容。了解白银期货的交易时间限制......
我国期货市场交易时间详解:日盘与夜盘之分及各时段特点 【日内交易时段】 我国国内的期货市场在交易时间上有日盘和夜盘之分,日盘是在白天进行交易,从早上9点开始到11点半结束上午的交易,下午从13点半开始......
股市基本知识全解析:操盘须知、交易时间及各类要点 前言股市基本知识 (一)操盘须知 (二)交易时问 (三)什么叫基本面 (四)什么叫技术面 (五)股民的几种类型 (六)股市的春、夏、秋、冬 (七)大......
美国股票开盘交易时间是怎样的?一文了解正常与盘前盘后时段 您好,今天帅帅来为大家解答以上的问题。美国股票开盘交易时间欧美股市几点开盘,美国股市开盘交易时间相信很多小伙伴还不知道,现在让我们一起来看看......
股指期货交易保证金怎么算?附具体实例及计算公式 股指期货交易的保证金是指交易者在开立或持有股指期货合约时需要支付的一定比例的资金。保证金比例通常由交易所规定,并根据市场状况和风险管理要求进行调整。具体......
股指期货交易时间与保证金多少?全球主要交易所情况介绍 股指期货是期货市场的重要组成部分。从全球范围来看,股指期货是世界上成交量最大的期货品种。那么股指期货交易时间与股指期货保证金要多少? 股指期货......
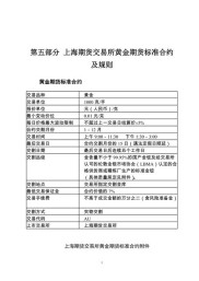
上海黄金期货交易规则详解:交易时间、指令报价及交割等要点 本章目录黄金期货交易有哪些交易规则? 交易价格按照价格优先、时间优先等进行排序,当买入大于或者等于卖出价的时候会自动撮合成交。交易指令的报价只......