<(杠杆炒股)>上海黄金期货交易规则详解:交易时间、指令报价及交割等要点(杠杆炒股)>
本章目录黄金期货交易有哪些交易规则?
交易价格按照价格优先、时间优先等进行排序,当买入大于或者等于卖出价的时候会自动撮合成交。交易指令的报价只能在价格限制之内。交易编码是会员、客户进行交易的期货专用代码。交易信息交易所会按照时、每日、每周、每月、每年向会员、客户提供相关期货信息。
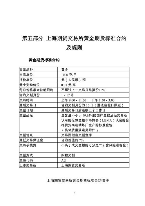
黄金标准合约的交易单位为每手1000克,交割单位为每一仓单3000克,交割必须以每一仓单的整数倍交割。黄金期货交易符合国标GB/T4134 — 2003规定,金含量不低于9 95%的金锭上海黄金期货交易规则详解:交易时间、指令报价及交割等要点,每手为300克。黄金期货实行的是T+0交易,也就是当天买进当天就可以卖出,不存在时间上的限制。
上海黄金期货交易规则 交易时间与交易品种 上海黄金期货交易时间通常为每周一至周五的上午9:00至11:30及下午13:30至15:00。交易品种主要为黄金期货合约。交易制度与交易方式 实行T+0交易制度,即当日内可以进行买卖操作。采用双向交易方式,可以做多也可以做空。
上海黄金期货交易规则 交易时间与休市时间 上海黄金期货的交易时间通常为每周一至周五的上午9:00至11:30和下午13:30至15:30。夜间交易时段从周一至周五的21:00至次日凌晨的2:30。期间市场会定期休市,具体时间根据国家法定节假日及市场公告安排而定。
黄金期货涨跌幅,交易时间,保证金,是否交税,简单叙述即可,不要发网站...
交易时间 上午9:00~11:30 下午1:30~3:00 最后交易日 合约交割月份的15日(遇法定假日顺延)交割日期 最后交易日后连续五个工作日 交割品级 符合国标GB/T4134-2003规定,金含量不低于995%的金锭。
黄金是一种兼具商品和金融属性的期货,黄金价格的走势表现出很强的季节性规律性。01黄金期货文件02黄金期货合约要素和参与要求合同要素列表备注:最新标准以交易所公告为准。交易时间期货在晚上交易。
期货黄金:有做空机制,可双向交易获利,涨跌行情中均有获利机会。T+0交易制度。当天可以多次开仓平仓,但有交割日,到期必须交割,否则会被强行平仓或以实物交割。同时保证金不足时也会被强行平仓。现货黄金:有做空机制,可双向交易获利,涨跌行情中均有获利机会。T+0交易制度。

国际黄金外汇的交易时间属于全球 *** 易,可以长达24小时;国内采取与期货交易同步的时间。 期货交易,国内周一到周五交易时间:上午9:00--11:30;其中10:15--10:30为交易所中间休息。下午13:30--15:00;其中14:10--14:20为上海期货交易所中间休息上海期货交易所黄金期货,大连、郑州照常交易。
第六条:频率:由于黄金是24小时交易,所以不可能每波行情都要抓住,交易频率适当是必须掌握的,过多的交易可能导致技术分析错误。
现货黄金和期货黄金有3点不同:两者的实质不同:现货黄金的实质:现货黄金(也叫国际现货黄金和伦敦金)是即期交易,指在交易成交后交割或数天内交割。现货黄金是一种国际性的投资产品,由各黄金公司建立交易平台,以杠杆比例的形式向坐市商进行网上买卖交易,形成的投资理财项目。

谁知道黄金期货买卖合同的格式或要求?相比现货黄金怎么样?
黄金期货可以进行卖空交易。交易成本较低。较高的杠杆比率。也就是收取的保证金比率较低。期货合约有到期日,不能无限期持有。黄金期货实行当日无负债结算制度。
首先,黄金期货交易采取的是多空双向交易机制。其次,黄金期货交易的是符合国标GB/T4134-2003规定,含金量不低于995%的金锭。最后,与股票投资实行T+1交易不同的是,黄金期货实行的是T+0交易,也就是当天买进当天就可以卖出。现货黄金是即期交易:指在交易成交后交割或数天内交割。
现货黄金和期货黄金有3点不同:两者的实质不同:现货黄金的实质:现货黄金(也叫国际现货黄金和伦敦金)是即期交易,指在交易成交后交割或数天内交割。现货黄金是一种国际性的投资产品,由各黄金公司建立交易平台,以杠杆比例的形式向坐市商进行网上买卖交易,形成的投资理财项目。
合约规格:标准单:1手=100盎司 合约定金:1000美元(即1000美元可买1手)、每个交易商保证金不同、相对来讲保证金越高对投资者在风险管理方面有利 合约总值:现货黄金价*100(盎司)*64(美元兑人民币即时汇率)如现货黄金价现为900美元/盎司 机制:入市同时可给此单同时设定止损、止盈限价单。
期货做的是国内市场,同股票市场一样,里面有庄家,也存在信息不对称的问题,散户在里面处于极其不利的位置,另外期货的交易时间很短,一般为4小时,黄金T+D交易时间为10小时。现货黄金内没有庄家,每天24小时交易,不存在需要交割结算。即时成交。资金即时到账。


