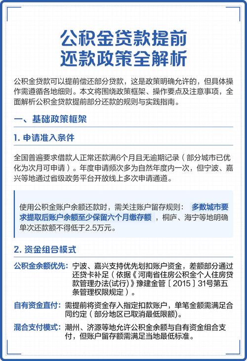
<(杠杆炒股)>贷款还款方式及公积金贷款政策全解析,你知道多少?(杠杆炒股)>
1、末月还款,是指贷款最后一期的还款金额。
2、等额本息每个月的还款金额都是一样的。
3、等额本金每个月的还款金额都不一样,每月还款金额按一定金额递减。
最新公积金贷款基本政策
1、房子面积达到144平米以上拒贷
2、连续缴存6个月以上可贷,可取
3、最长贷30年
4、首套利率3.25,二套上浮10%(3.575),三套拒贷

5、可贷余额的10倍(缴存1年,系数为0.8,2年以内为0.9,2年以上为1)
6、单职工最高40万,双职工60万(特殊单位除外)
7、男性65岁,女性60岁
8、异地公积金公积金贷款计算器2025年最新版,需要开导地缴存证明及明细(需要盖章的)
9、组合贷贷款还款方式及公积金贷款政策全解析,你知道多少?,需要缴存基数覆盖月供的两倍减负债
10、征信两年内连3累6,五年内连3累12拒贷
11、房屋没满两年者需要抛开增值税注:针对贷款,只能是夫妻双方,提取可以是直属亲戚,但是是按份额提取,公积金只能用于2次贷款,如果有一套正在用公积金,第二套则不能使用公积金。
公积金贷款计算器2022,住房公积金贷款计算器,2022最新版每月还款明细,采用2022年最新贷款利率表,等额本息、等额本金还款方式,两种计算结果直观对比,还有详细的还款明细报表可下载。


