当前位置:

7月11日瑞达期货首发申请上会,拟深交所上市及募资用途

杠杆炒股 2025-06-21 143

<(杠杆炒股)>7月11日瑞达期货首发申请上会,拟深交所上市及募资用途

中国经济网编者按:7月11日,瑞达期货股份有限公司(以下简称“瑞达期货”)首发申请上会。瑞达期货拟于深交所上市,保荐机构是中信证券。瑞达期货计划公开发行新股4500万股,本次发行募集资金扣除发行费用后将用于补充公司资本金,以增强公司的经营实力和抗风险能力,推动公司各项业务的发展。

2013年瑞达期货营业收入和归母净利润小幅下滑。2012年至2016年1-6月,瑞达期货实现营业收入分别为2.52亿元、2.49亿元、3.11亿元、5.79亿元、2.40亿元,实现归属于母公司股东的净利润分别为8186.80万元、7395.41万元、1.01亿元、2.58亿元、1.13亿元。

报告期内,瑞达期货资产总额分别为23.37亿元、26.91亿元、36.28亿元、76.68亿元、62.98亿元,负债总额分别为18.01亿元、20.80亿元、29.57亿元、67.38亿元、52.54亿元,资产负债率分别为13.64%、12.81%、14.09%、31.59%、20.08%。

据大众证券报报道,据中国期货业协会数据显示,瑞达期货2016年全年净利润为 21975.36万元,较2015年的2.6亿元同比下滑了15.48%。公司净利润排名在全国149家期货公司中也由2015年第四位下降至2016年的第五位。

证券日报在报道中称,瑞达期货招股说明书中的财务数据,与中国期货业协会公布的期货公司财务数据不一致。瑞达期货过去几年的净利润,中期协公布的数据与招股说明书的数据都有近1000万元的出入。

2014年公司经纪业务手续费收入较2013年呈现下滑。2012年至2016年1-6月,瑞达期货经纪业务手续费收入分别为1.99亿元、1.81亿元、1.51亿元、2.52亿元、1.01亿元。

瑞达期货佣金率连续三年下滑。报告期内,瑞达期货佣金率分别为0.0401‰、0.0283‰、0.0177‰、0.0127‰和0.0482‰。

2013年至2016年1-6月,瑞达期货受托管理资金规模合计分别为1600.00万元、2.01亿元、29.25亿元和28.11亿元,实现资产管理业务收入分别为20.64万元、156.43万元、1.36亿元和2260.47万元。

2012年至2016年1-6月,瑞达期货实现利息净收入分别为5158.99万元、6581.57万元、1.03亿元、1.30亿元和9179.10万元,占公司当期营业收入的比重分别为26.47%、32.93%、22.52%和38.31%。

报告期内,瑞达期货实现投资收益分别为14.95万元、204.05万元、1713.56万元、2014.33万元、-243.20万元。

2018年年底,瑞达期货因违反《中华人民共和国反洗钱法》两次遭到监管部门处罚。南银罚字〔2018〕年24号显示,瑞达期货南昌营业部未按照规定履行客户身份识别义务、未按照规定报送可疑交易报告遭罚36万元。厦门银罚字〔2018〕4号显示,瑞达期货因违反《中华人民共和国反洗钱法》的违法违规行为遭罚46.5万元。监管部门作出上述行政处罚决定的日期为分别为2018年11月19日和2018年12月29日。

此外,2016年12月5日报送的招股书披露了瑞达期货的重大诉讼、仲裁事项,2宗涉及劳动争议仲裁,1宗为期货平仓诉讼。

据长江商报报道,瑞达期货依靠居间人配资、居间人数远超公司员工数量。招股书显示,瑞达期货的员工人数逐年减少。2013年至2016年6月底,其员工数量分别为613人、515人、451人、442人,公司支付居间佣金的居间人数分别为932人、1012人、1003人、803人。目前,期货监管体系并未形成对居间业务的统一规定,因而,配资、刷单、喊单等在大宗现货领域被集中整治的顽疾可能在居间人展业时频繁出现。期货业人士称,未来,随着市场逐步规范、监管层对居间人行为的认定等,居间人展业将会受到一定约束,那些对居间人存在较强依赖的期货公司或将受到较大影响。

中国经营报在报道中指出,瑞达期货居间人目前推广的多位国际期货业务。一份瑞达期货最新版本的配资业务说明显示,客户最低保证金500美元/手,标准按1∶10配资,即客户入金500美元给配资5000美元;满500倍数递增,即入金1000美元配资10000美元,以此类推。通过配资,降低了投资者的准入门槛,投资者仅需500美元就可入场交易,相比国内期货万元的起步门槛更低。

中国经济网记者向瑞达期货董事会办公室发去采访提纲,截至发稿,未收到回复。

全国37家营业部 发行股份数量缩水

瑞达期货系由瑞达期货经纪有限公司整体变更设立,其前身为成都瑞达期货经纪有限公司,成立于1993年3月24日。

公开信息显示,瑞达期货的上市并非一番风顺,在2017年10月该公司IPO曾一度中止审查。

瑞达期货主营业务包括商品期货经纪、金融期货经纪、资产管理和期货投资咨询业务,并通过全资子公司瑞达新控开展风险管理服务业务。

经过多年的市场化经营,公司已形成“立足福建、面向全国”的发展布局。截至2016年12月5日,招股说明书签署日,公司共有37家期货营业部,其中10家位于福建地区,3家位于四川地区。2013年、2014年、2015年和2016年1-6月份,公司手续费收入中来自福建和四川地区的占比较高,分别为52.31%、53.03%、79.32%和80.86%。

根据中期协公布的2015年度期货公司财务信息公示,公司净资本、净资产、客户权益、手续费收入和净利润分别排名期货行业第32位、第21位、第13位、第4位和第4位。根据中期协公布的期货公司分类评价结果,公司2013年、2014年及2015年及2016年分类评价结果均为A类A级。

瑞达期货控股股东为泉州佳诺,本次发行前,泉州佳诺持有公司84.08%的股份。公司实际控制人为林志斌、林鸿斌及林丽芳,林志斌、林鸿斌及林丽芳通过泉州佳诺间接持有公司合计84.08%的股权。林志斌为公司董事长,林鸿斌、林丽芳未在公司任职。林志斌为林鸿斌、林丽芳的长兄。

林志斌,中国国籍,无境外永久居留权,1969年11月出生,厦门大学EMBA在读。1991年10月至1993年1月,就职于深圳百事高商品期货投资咨询公司;1993年2月至1994年8月,就职于汕头市南方期货经纪有限公司,任经理;1995年3月至1998年7月,就职于陕西省宝鸡市通源物资贸易有限公司,任副总经理;1998年7月至1999年7月,就职于四川省兴鑫期货经纪有限公司,任总经理;1999年8月至2001年8月,就职于瑞达有限,任副总经理;2001年8月至2004年5月,任瑞达有限总经理;2004年5月至2012年11月,任瑞达有限董事长;2012年11月至今,任公司董事长。现兼任厦门证券期货业协会会长、厦门市思明区工商联理事会副会长、瑞达新控董事长。

瑞达期货计划于深交所上市,公开发行新股4500万股,发行后总股本4.45亿股,本次发行募集资金扣除发行费用后将用于补充公司资本金,以增强公司的经营实力和抗风险能力,推动公司各项业务的发展。瑞达期货上市保荐机构是中信证券。

与2015年最初版本的招股说明书相比,瑞达期货在发行股份数量上出现了明显的缩减。此前,公司拟发行不超过1亿股,发行后总股本不超过4亿股。

2013年业绩小幅下滑

瑞达期货的营业收入主要来源于期货经纪业务、利息收入和资产管理业务。

2012年至2016年1-6月,瑞达期货实现营业收入分别为2.52亿元、2.49亿元、3.11亿元、5.79亿元、2.40亿元,实现归属于母公司股东的净利润分别为8186.80万元、7395.41万元、1.01亿元、2.58亿元、1.13亿元。

瑞达期货2013年度营业收入比2012年度营业收入下降了1.48%,2013年度归属于母公司股东的净利润小幅下降。

瑞达期货上市申请_瑞达期货财务数据不一致_期货居间人收入过10万

2015年瑞达期货经纪业务手续费收入、利息净收入和资产管理业务收入分别占营业收入的43.50%、22.52%和23.52%,2016年1-6月份公司经纪业务手续费收入、利息净收入和资产管理业务收入分别占营业收入的42.31%、38.31%和9.44%。

此外,报告期内,瑞达期货资产总额分别为23.37亿元、26.91亿元、36.28亿元、76.68亿元、62.98亿元,负债总额分别为18.01亿元、20.80亿元、29.57亿元、67.38亿元、52.54亿元,资产负债率分别为13.64%、12.81%、14.09%、31.59%、20.08%。

瑞达期货上市申请_期货居间人收入过10万_瑞达期货财务数据不一致

期货公司的经营情况受到期货市场、证券市场、利率市场周期性变化及行业竞争加剧等多种因素的综合影响。期货市场的周期性波动会对期货公司业务开展和收入水平造成影响,从而加大经营风险,导致公司盈利状况出现波动。

同时近年来行业竞争加剧,客户争夺日益激烈,行业佣金率持续下滑,资产管理产品净值大幅波动,对期货公司的经营业绩也会产生较大影响。

2016年净利润同比下滑15.48%

据大众证券报报道,据中国期货业协会数据显示,瑞达期货2016年全年净利润为 21975.36万元,较2015年的2.6亿元同比下滑了15.48%。公司净利润排名在全国149家期货公司中也由2015年第四位下降至2016年的第五位。

值得一提的是,2016年期货行业净利润为65.85亿元,2015年全行业净利润水平为59.13亿元,同比增长9.08%,为历年最高;较2014年的40.72亿元增长了61%,较2013年增长90.59%。瑞达期货为何在行业快速增长的大背景下,净利润却逆势下滑呢?

“期货公司的经营情况受到期货市场、证券市场、利率市场周期变化及行业竞争加剧等多种因素的综合影响。近年来行业竞争加剧,客户争夺激烈,佣金率下滑,资产管理产品净值大幅波动,对期货公司的经营业绩也会产生较大影响。”一不愿具名的上海期货人士对记者分析道。

招股说明书显示,目前瑞达期货的营业收入主要来源于期货经纪业务、利息收入和资产管理业务。2016年1-6月份这三项业务收入分别占营业收入42.31%、38.31%、9.44%。根据中期协披露的期货公司财务数据,2013年、2014年、2015年,瑞达期货经纪业务手续费收入分别位于行业第17、18和4位。而这一排名到了2016年,直接由2015年的第4位降到了第12位,手续费收入由2015年的3.96亿元降至2016年的2.8亿元,降幅接近三成。

招股书数据与中期协公布数据不一致

据证券日报报道,瑞达期货招股说明书中的财务数据,与中国期货业协会公布的期货公司财务数据不一致。

招股说明书中显示,瑞达期货2015年实现净利润2.5亿元,2014年实现净利润1亿元,但中期协公布的2015年和2014年净利润分别为2.6亿元、0.88亿元。

通过对比发现,瑞达期货过去几年的净利润,中期协公布的数据与招股说明书的数据都有近1000万元的出入,2015年中期协公布的数据比招股说明书的数据略高1000万元,2014年则略低1000多万元。

记者致电瑞达期货前高管,这位高管表示对瑞达期货申请IPO事项并不了解,对两个监管主体所公布的财务数据不统一,也并不知情。

2014年经纪业务手续费下滑 佣金率连续三年下滑

期货经纪业务是瑞达期货的基础业务,也是创新业务的支撑,是公司主要的业务收入来源之一。

2012年至2016年1-6月,瑞达期货代理客户交易规模分别为4.97万亿元、6.40万亿元、8.51万亿元、19.77万亿元、2.10万亿元。

2013年至2016年1-6月,瑞达期货实现期货经纪业务收入分别为2.48亿元、2.63亿元、3.98亿元、2.13亿元。

我国期货公司的期货经纪业务收入主要来源于手续费收入,收入水平主要取决于客户交易规模和手续费率等因素。

随着市场竞争的日趋激烈,近年来瑞达期货客户交易规模增长的同时,手续费率和手续费收入在持续下滑,公司期货经纪业务面临着竞争风险以及盈利能力下降风险。

2012年至2016年1-6月,瑞达期货经纪业务手续费收入分别为1.99亿元、1.81亿元、1.51亿元、2.52亿元、1.01亿元,2014年公司经纪业务手续费收入较2013年呈现下滑态势,2015年受益于公司期货交易额的增长,公司经纪业务手续费收入实现了快速增长。

瑞达期货财务数据不一致_瑞达期货上市申请_期货居间人收入过10万

瑞达期货财务数据不一致_瑞达期货上市申请_期货居间人收入过10万

报告期内,瑞达期货佣金率分别为0.0401‰、0.0283‰、0.0177‰、0.0127‰和0.0482‰,2012年至2015年,行业佣金率分别为0.0361‰、0.0232‰、0.0172‰和0.0105‰。

2013年至2015年公司和行业的佣金率均呈逐年下降态势。随着市场竞争日趋激烈以及政策变动等影响,公司的佣金率和经纪业务手续费收入存在大幅下降的可能。

此外,目前国内期货公司同质化竞争较为明显,业务基本相同,缺乏经营特色,创新能力不足,尚未形成核心竞争能力。

2015年资管业务收入1.36亿元

瑞达期货于2012年12月获准开展资产管理业务。2013年至2016年1-6月,瑞达期货受托管理资金规模合计分别为1600.00万元、2.01亿元、29.25亿元和28.11亿元。

资产管理业务收入主要由管理费收入和业绩报酬收入两部分组成,其中,管理费收入规模主要受受托资产规模和管理费率影响,业绩报酬主要受管理水平和市场情况影响,此外,受托资产管理规模还将影响到部分经纪业务手续费收入和利息收入。

2013年至2016年1-6月,瑞达期货实现资产管理业务收入分别为20.64万元、156.43万元、1.36亿元和2260.47万元。

报告期内,瑞达期货资产管理业务客户数量分别为11个、51个、638个、713个。

招股书称,公司开展资产管理业务时,由于金融市场投资品种单一、风险对冲手段不足和价格波动大等原因,公司为客户设定的资产组合可能无法达到预期收益或遭受损失,也可能存在与客户产生纠纷等情形,从而对公司资产管理业务的后续开展及公司声誉产生不利影响。

此外,公司的资产管理业务面临证券公司、基金公司、保险公司、信托公司、银行及其他期货公司等金融机构类似产品的激烈竞争,同时期货行业专业投资人才相对缺乏。

2015年利息净收入1.30亿元

利息收入是我国期货公司营业收入的重要来源之一,包括客户保证金存款和自有资金存款产生的利息。保证金利息收入亦是瑞达期货收入的重要来源。

2012年至2016年1-6月,瑞达期货实现利息净收入分别为5158.99万元、6581.57万元、1.03亿元、1.30亿元和9179.10万元,占公司当期营业收入的比重分别为26.47%、32.93%、22.52%和38.31%。

其中,客户保证金贡献的利息收入分别为3767.23 万元、4801.65万元、8068.41万元、1.22亿元和8886.76万元,2013年至2015年呈现逐年上升的态势,保证金利息收入占当年营业收入的比例分别为19.31%、25.91%、21.07%和37.09%。

瑞达期货上市申请_期货居间人收入过10万_瑞达期货财务数据不一致

报告期内,瑞达期货的期货保证金存款分别为7.26亿元、11.01亿元、17.32亿元、51.66亿元和40.61亿元。

瑞达期货称,2013年至2015年,本公司客户保证金利息收入不断提升的主要原因在于公司期货经纪业务的迅速发展以及客户数量和交易规模的稳步提升使得本公司保证金规模显著增长。本公司根据自身对市场利率走势的判断,制定了合理的保证金存款配置策略,合理分配保证金的约期存款规模和期限,促进了本公司保证金利息收入的提升。

2015年投资收益2014万元

2012年至2016年1-6月,瑞达期货实现投资收益分别为14.95万元、204.05万元、1713.56万元、2014.33万元、-243.20万元。

2016年1-6月,投资收益占公司营业收入的比例为-1.02%。2015年度,投资收益占公司营业收入的比例为3.48%。2014年度投资收益占公司营业收入的比例为5.50%。2013年度投资收益占公司营业收入的比例为0.82%。

期货居间人收入过10万_瑞达期货上市申请_瑞达期货财务数据不一致

瑞达期货称,2016年1-6月,公司的投资收益为-243.20万元,主要是由于2016年上半年国内股票市场和期货市场波动较大,公司子公司瑞达新控处置部分股票、期货投资导致亏损311.46万元。

2015年度,处置以公允价值计量且其变动计入当期损益的金融资产取得的投资收益主要来源于买卖国内证券市场股票的收益1019.52万元,以及风险管理子公司瑞达新控进行期货投资产生的收益944.86万元。

2014年度处置以公允价值计量且其变动计入当期损益的金融资产取得的投资收益主要来源于买卖国内证券市场股票的收益1089.38万元,以及风险管理子公司瑞达新控进行期货投资产生的收益532.04万元。

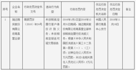
违反反洗钱法连收两罚单

2018年年底,瑞达期货因违反《中华人民共和国反洗钱法》两次遭到监管部门处罚。

中国人民银行南昌中心支行发布的南银罚字〔2018〕年24号行政处罚书显示,瑞达期货南昌营业部未按照规定履行客户身份识别义务、未按照规定报送可疑交易报告。作出行政处罚决定日期为2018年11月19日。

决定书显示,2016年1月1日至2016年12月31日期间,瑞达期货南昌营业部未按照规定履行反洗钱义务,根据《中华人民共和国反洗钱法》第三十二条第一款第(一)、(三)项,对单位处以人民币36万元罚款,并对1名相关责任人员处以人民币1.2万元罚款。

期货居间人收入过10万_瑞达期货上市申请_瑞达期货财务数据不一致

中国人民银行厦门市中心支行2019年1月2日发布的厦门银罚字〔2018〕4号行政处罚书显示,瑞达期货存在违反《中华人民共和国反洗钱法》的违法违规行为。中国人民银行厦门市中心支行依据有关规定,对瑞达期货处人民币46.5万元罚款,并对1名相关直接责任人员处人民币3.2万元罚款。作出行政处罚决定书日期为2018年12月29日。

期货居间人收入过10万_瑞达期货上市申请_瑞达期货财务数据不一致

2宗劳动争议仲裁 1宗期货平仓诉讼

2016年12月5日报送的招股书披露了瑞达期货的重大诉讼、仲裁事项,2宗涉及劳动争议仲裁,1宗为期货平仓诉讼。

关于劳动争议仲裁,2016年6月3日,郑继功向济南市槐荫区劳动人事争议仲裁委员会提起劳动争议仲裁,因劳动报酬、劳动合同解除等原因向瑞达期货股份有限公司济南营业部主张工资及赔偿金合计25.06万元。案件已于2016年8月24日开庭。

2016年6月23日,张洛向深圳市福田区劳动人事争议仲裁委员会提起劳动争议仲裁,因社保缴纳、劳动报酬等原因向瑞达期货股份有限公司深圳深南大道营业部主张工资、赔偿金等合计4.85万元,以及要求按照社会平均工资300%标准为其缴纳2015年11月1日至2016年5月9日的各项社会保险。

关于期货平仓诉讼,2015年8月11日,原告江小春与被告瑞达期货因强行平仓纠纷向福建省厦门市中级人民法院起诉。原告主张判令被告赔偿经济损失人民币181.33万元,并由被告承担诉讼费用。2016年5月11日,厦门市中级人民法院作出(2015)厦民初字第1480号《民事判决书》,认为瑞达期货强行平仓不构成违约,驳回江小春全部诉讼请求。

居间人数超员工 监管成难题

据长江商报报道,依靠居间人配资、居间人数远超公司员工数量,也是瑞达期货需要面对的管理难题。

招股书显示,瑞达期货的员工人数逐年减少。2013年至2016年6月底,其员工数量分别为613人、515人、451人、442人。

与员工数量相比,居间人数量要多出很多。

业内人士介绍,期货行业的居间人主要是利用信息不对称,为投资者或期货公司介绍业务从中收取费用。目前,期货监管体系并未形成对居间业务的统一规定,因而,配资、刷单、喊单等在大宗现货领域被集中整治的顽疾可能在居间人展业时频繁出现。

瑞达期货大肆启用居间人拓展业务。2013年至2016年6月底,公司支付居间佣金的居间人数分别为932人、1012人、1003人、803人。同期,公司支付的居间人佣金分别为2291.66万元、2105.87万元、2764.08万元、1160.08万元,呈现上升之势。这笔费用分别占当期公司业务及管理费用总额的16.92%、15.71%、17.42%、17.76%,占比不断升高,由此可见,公司对居间人存在较为明显依赖。

公开信息显示,目前,瑞达期货居间人重点推广的是国际期货业务。因国内期货管理较为严格,手续费等基本透明,相对而言,国内投资者对国际期货的规则并不熟悉,因而获利空间更大,国际期货的手续费由居间人乃至下面的代理商和投资者商定。

瑞达期货表示,居间人不是公司员工正式员工,公司不能完全控制拥有丰富客户资源的居间人流动,管理难度较大。同时,居间人素质参差不齐,部分居间人可能采取私印名片、私设网点等方式冒充公司工作人员,可能给公司带来表见代理的诉讼风险。

上述期货业人士称7月11日瑞达期货首发申请上会,拟深交所上市及募资用途,未来,随着市场逐步规范、监管层对居间人行为的认定等,居间人展业将会受到一定约束,那些对居间人存在较强依赖的期货公司或将受到较大影响。

居间人配资、刷单

据中国经营报报道,瑞达期货在招股书中披露,居间人不是期货公司的员工,而是与期货公司签订居间合同,为期货公司和客户提供订立期货经纪合同,并根据居间合同的约定取得手续费返佣的个人或法人,居间人独立承担基于居间关系产生的民事责任。期货公司与居间人合作拓宽了开发客户的渠道,是重要的营销补充方式。目前期货监管体系并未形成居间业务的统一规定。

记者获得一份瑞达期货最新版本的配资业务说明(居间人员提供,主要为瑞达期货国际期货业务)显示,客户最低保证金500美元/手,标准按1∶10配资,即客户入金500美元给配资5000美元;满500倍数递增,即入金1000美元配资10000美元,以此类推。由于芝加哥商品交易所(下称“CME”)的交易保证金较高,像美原油是3500美元左右/手,美白银是7200美元/手,由于国际商品期货在中国内地推行以子母账户形式交易为主,子账户开仓的单子在母账户同步有单子进场CME,所有子账户统一设置配资5000美元/手的保证金,在母账户美元充足的前提下,客户自由交易已开的各个品种,包括美白银等保证金较高的品种。

配资和客户资金分别被称为优先资金和劣后资金期货居间人收入过10万,客户账户的安全度为劣后资金/优先资金*100%,如客户入金500美元,配资5000美元,初始安全度为10%,2%为强平线,即500美元进场亏损到还有100美元强平;如客户入金2200美元,配资20000美元,初始安全度为11%,客户满仓操作可持仓4手,亏损到安全度为2%时强平,即亏损到还剩400美元时强平。

显然,通过配资,降低了投资者的准入门槛,投资者仅需500美元就可入场交易,相比国内期货万元的起步门槛更低。此外,多位受访居间人还对记者表示,其公司还提供投顾服务,指导老师会在特定的QQ群等场所对投资者进行指导,并给出具体的投资建议,以增加投资者的投资频率。

据记者从多位居间人处得到的信息,瑞达期货居间人目前推广的多位国际期货业务。

目前,居间人已经成为瑞达期货业务开展的重要组成部分。瑞达期货招股说明书显示,瑞达期货2013年、2014年、2015年、2016年1~6月付给居间人的佣金分别为2292万元、2106万元、2764万元和1160万元。未来,监管层对居间人行为的认定势必会对瑞达期货业务产生较大影响。

行情指数
  • 上证走势
  • 深证走势
  • 创业走势

上证指数

3350.13

1.69(0.05%)

深证成指

10513.12

9.46(0.09%)

创业板指

2104.63

2.75(0.13%)

浏览器扫码访问