当前位置:

A股惊现停牌10年股票,复牌后股价暴跌,背后故事惊人

杠杆炒股 2026-04-07 2

<(杠杆炒股)>A股惊现停牌10年股票,复牌后股价暴跌,背后故事惊人

A股无奇不有,股票停牌10年,前所未闻!

中川3,2013年1月7日停牌,2023年4月28日复牌,停牌时间高达10年之久,停牌前股价5.02元/股,复牌后4个跌停股价剩下4.11元/股!

A股停牌10年股票_股市停牌真是坑人_中川3复牌股价分析

中川3这股神器之处;它没有经历过2015年的大牛市;它停牌高达10年,创下A股历史记录;它每次交易成交1手A股惊现停牌10年股票,复牌后股价暴跌,背后故事惊人,成交额仅有411元;它是妥妥的国企股!这只股的前身是中川国际,在它的身上有着许多神奇,我们一起看看中川国际的股市故事:

连续3年亏损,黯然退市

中川国际是四川省国有资产投资管理公司控股,持股比例高达51.12%,妥妥的国有企业!中川国公司在建境外承包工程业务现主要分布在坦桑尼亚、埃塞俄比亚、肯尼亚等非洲国家。

股市停牌真是坑人_中川3复牌股价分析_A股停牌10年股票

2002年公司经营股市停牌真是坑人,营业收入2.125亿,净利润-5867万,经营还算正常!到了2023年经营斗转急下,营收仅剩3292万,同比下滑84.5%,;净利润-2.379亿,同比下滑305.57%!

股市停牌真是坑人_A股停牌10年股票_中川3复牌股价分析

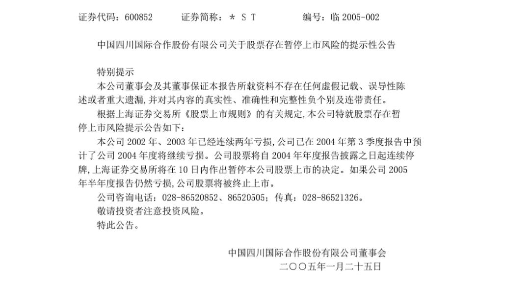
2005年1月26日中川国际收到退市警告,公司2002年、2003年连续2年亏损,2004年3季度报又亏损,如果2005年半年报不能扭亏,那么公司将被退市!

2005年9月21日,收到确权公告,宣布公司退市!国企股,在2005年4月22日,最后一个交易日,股价0.72元黯然退市!

旧三板0.34元到6.28元,涨幅1747%

2006年中川国际退到旧三板交易,股票代码改成,简称:中川3。退市后中川3也没有什么起色,股价在2006年8月7日创下最低0.34元/股!

中川3复牌股价分析_股市停牌真是坑人_A股停牌10年股票

A股停牌10年股票_股市停牌真是坑人_中川3复牌股价分析

2007年大牛市,旧三板的中川3也开始连续涨停,2007年股价最高涨到2.39元/股!中川的上涨一直持续到2011年2月16日,股价最高达到6.28元/股,对应之前0.34元/股,涨幅高达1747%!可以说是旧三板里面的大妖股!

停牌10年,创纪录

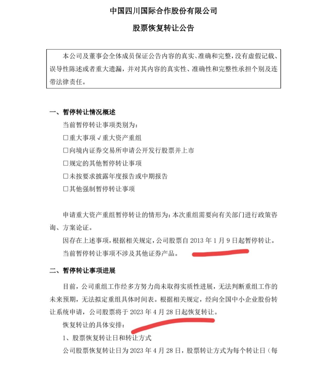
中川3天生就是为了创造奇迹,2013年1月7日,中川交易的最后一个交易日。公司发布公告称,2013年1月9日起停牌,因为公司大股东:四川省国有资产投资管理有限公司正在筹划重大债务、资产重组事项,然后向证监会申请2013年1月9日起持续暂停交易!

股市停牌真是坑人_A股停牌10年股票_中川3复牌股价分析

重组一晃10年过去了,10年时间,国企重组未取得丝毫进展!2023年4月26日晚,中川3发布公告称:公司重组工作经多方努力尚未取得实质性进展,无法判断重组工作的未来预期,无法拟定重组具体时间表。根据相关规定,经向全国中小企业股份转让系统申请,公司股票将于2023 年4月28日起恢复转让。

中川3复牌股价分析_股市停牌真是坑人_A股停牌10年股票

10年时间,重组一无所获!恢复转让之后,股价做出了反映,4月28日至5月12日收盘,4次交易,4个跌停,每次成交1手,成交额仅仅411元。

股民们对于中川3的看法

十年啊,开盘也是慢慢下跌,该不会跌一年吧,54周*3等于162,减掉节假日,预估150个交易日,准备跌一年!

中川3复牌股价分析_股市停牌真是坑人_A股停牌10年股票

正宗的一手哥,发个帖做个纪念吧!太奇葩了,一个交易日到收盘只成交了一手100股也。

国有资产管理局告诉你。资产重组必须滴。国有资产不会流失了。

10年漫长的等待,错过了2015年的大牛市,中川3还有大涨的机会吗?四川国有资产投资管理有限公司能够任由国有资产一直在退市板块吗?欢迎您下方留言评论。

行情指数
  • 上证走势
  • 深证走势
  • 创业走势

上证指数

3350.13

1.69(0.05%)

深证成指

10513.12

9.46(0.09%)

创业板指

2104.63

2.75(0.13%)

浏览器扫码访问