<(杠杆炒股)>上海 2026 楼市新政解读:二套房公积金贷款及限购政策调整(杠杆炒股)>
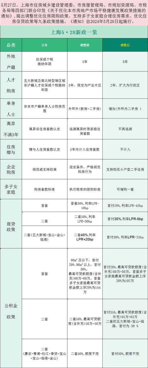
央广网北京5月28日消息(记者门庭婷)5月27日,上海发布楼市新政重磅“组合拳”,提出调整优化住房限购政策、支持多子女家庭合理住房需求、优化住房信贷政策、支持“以旧换新”以及优化土地和住房供应等九条政策措施。
业内人士纷纷表示,“527新政”是上海2011年以来房地产政策调整幅度最大的一次,力度也超出市场预期。
中指研究院上海高级分析师陈炬兰分析认为,与此前的“渐进式”放松政策不同,本次上海政策调整针对性更强、力度更大、涉及范围更广,通过降成本、降门槛、调整供应及刺激需求等方式,对信贷、限购、土地供给等方面进行调整。
新政具体调整了哪些内容?对购房者将产生哪些影响?业内专家为你逐一解答。
看点一:非本市户籍购房社保年限由5年调整为3年
《关于优化本市房地产市场平稳健康发展政策措施的通知》(简称《通知》)提出,调整优化住房限购政策。非本市户籍居民家庭以及单身人士购房缴纳社会保险或个人所得税的年限,调整为购房之日前连续缴纳满3年及以上。
解读:业内人士普遍认为,上海此次调整优化住房限购政策,涉及内容丰富,社保年限调整后为满足刚需住房需求创造了有利条件,将更好落实服务安居导向。

(图源:上海易居房地产研究院)
看点二:人才购房社保年限由3年改为2年,范围由产业片区扩大为行政区
《通知》显示,新城以及南北转型等重点区域的非本市户籍人才购房缴纳社会保险或个人所得税的年限上海 2026 楼市新政解读:二套房公积金贷款及限购政策调整,调整为购房之日前连续缴纳满2年及以上,并将购房范围扩大至所在区全域;自贸区临港新片区的非本市户籍人才,继续执行连续缴纳满1年及以上的规定。
解读:58安居客研究院院长张波表示,本次政策中限购放松的力度最大,对市场的影响也最直接,嘉定、青浦、松江、奉贤、宝山、金山区域的限购缩短至2年对于外围区域的新房去化将起到重要推进作用。
看点三:非本市户籍单身人士可购买外环内二手房
《通知》提出,优化非本市户籍单身人士购房范围,扩大至外环内二手住房。
解读:上海中原地产分析师卢文曦表示,现在外地户口单身人士可以在全市购买1套二手房。这样举措可以让买家有更多选择余地,如果选择购买外环内二手房也意味着盘活存量市场,让改善型买家有机会卖掉手里的二手房再去购买新房,有助于打通新房和二手房之间的置业链条。
看点四:调整离异购房、赠与住房等政策口径
《通知》提出,取消离异购房合并计算住房套数规定,对夫妻离异后购房的,不再按离异前家庭计算拥有住房套数。调整住房赠与规定,已赠与住房不再计入赠与人拥有住房套数。
解读:张波分析称,取消离异后计算买房套数,以及已赠与住房不再计入赠与人拥有住房套数,都是取消一些不合理的限制性措施,以保障自住型需求。
看点五:支持企业购买小户型二手房
《通知》提出,支持企业购买小户型二手住房用于职工租住。

解读:广东省城规院住房政策研究中心首席研究员李宇嘉表示上海二套房公积金贷款政策 2026,支持企业购房用于职工租住,是贯彻落实“517新政”,企业购买小户型老旧二手住房、小户型住房,用于职工租住的,不再限定购买住房套数,目的也是促进二手房流转。
卢文曦也表示,二手房中低总价小户型占较高比例,也是市场上需要消化的重点。借助企业的力量既可以解决职工居住需求,又可以降低市场上二手房的总量,平稳市场供需。
看点六:多子女家庭可额外增加一套购买名额
《通知》提出,对二孩及以上的多子女家庭(包括本市户籍和非本市户籍居民家庭),在执行现有住房限购政策基础上,可再购买1套住房;优化多子女家庭在个人住房贷款中首套住房认定标准。
解读:“差异性政策既体现对多孩政策的鼓励,又能满足不同客群不同需求。”卢文曦称。
看点七:商贷首付首套比例从30%降为20%,商贷利率首套由4.1%降为3.5%
《通知》提出,按照因城施策原则调整优化个人住房信贷政策。一是首套房商贷利率调整为3.5%,最低首付款比例为不低于20%。二是二套住房商贷利率调整为3.9%,最低首付款比例为不低于35%;自贸区临港新片区以及嘉定、青浦、松江、奉贤、宝山、金山6个行政区全域继续实行差异化政策,二套房商贷利率下限为3.7%,最低首付款比例为不低于30%。
解读:卢文曦表示,降低首付比例,不管是刚需还是改善有助于释放购买力。尤其是改善型买家,因为现在二手房交易时间长,如果为了急于成交,面对较大的价格让步,业主很可能延缓或搁置置换计划。现在降低首付门槛,相当于此前的首套房的首付比例,完全可以先买新房,二手房挂牌慢慢卖,等卖了后,拿到的房款可以抵冲一部分贷款,房贷压力可以缓解。所以交易上的急迫感和焦虑情绪会缓和很多。
此外,利率降低可以缓解月供负担。按最新利率计算,等额本息方式还款,贷款100万,30年,月供为4717元,总利息支出69.80万元,比原先分别减少约202元和7.3万元。
看点八:公积金贷款额度由首套120万调整为160万(多子女家庭再上浮20%)
《通知》提出,进一步发挥住房公积金个人贷款支持居民合理住房需求的作用,适度提高本市住房公积金个人贷款最高额度。
解读:首套住房个人公积金最高贷款额度为80万元,家庭公积金最高贷款额度为160万元。多子女家庭贷款购买首套房,最高贷款额度上浮20%,即最高可达192万元。对购买第二套改善型住房的职工,个人公积金最高贷款额度为65万元,家庭公积金最高贷款额度为130万元。
陈炬兰表示,提高公积金贷款门槛,将持续降低居民购房成本及门槛。
看点九:“以旧换新”可申请补贴
《通知》提出,支持居住困难家庭改善居住条件。阶段性采取给予过渡租房、装修搬家等适度补贴措施,支持居住困难家庭住房“以旧换新”,促进改善居住条件。
解读:卢文曦分析称,不少城市在推进相关工作,上海的做法更体现“人民性”。困难家庭也有改善的需要和追求,在经济上给予适度补偿,即是鼓励居民对美好生活的向往也能盘活存量房交易。
看点十:提升住房品质,让购房人放心购房、安心收房
《通知》提出,多措并举支持建设绿色、低碳、智能、安全的好房子。进一步强化住宅建设质量管理,优化完善质量预看房制度,加强出让、建设、销售、交付等环节的联动监管,让购房人放心购房、安心收房。
解读:本次新政调整后,上海的调控政策将比北京、深圳更宽松。易居研究院研究总监严跃进表示,此次政策说明目前房地产“四低”的导向,即低门槛、低房价、低首付、低利率,其对于房地产的入市成本具有积极的作用,也在很大程度上提振了房地产市场。目前购房者的心态是积极的,类似政策咨询量增加,同时看房量也在增加。从实际过程来看,其对于后续市区二手房、大户型房源、新房房源等都有明显的提振作用,客观上对于去库存和促进一二手房更好循环等具有积极的作用。
“6月是上半年收官的重要时间节点,这个时间点出台政策对促进楼市交易稳定有重要意义,政策对刚需和改善性买家都释放出友好信号,预计楼市成交量有望稳中向好。”卢文曦表示。


