<(杠杆炒股)>徐翔妻子无奈申请离婚:追缴赃款已全部到位,资产甄别为何遥遥无期?(杠杆炒股)>

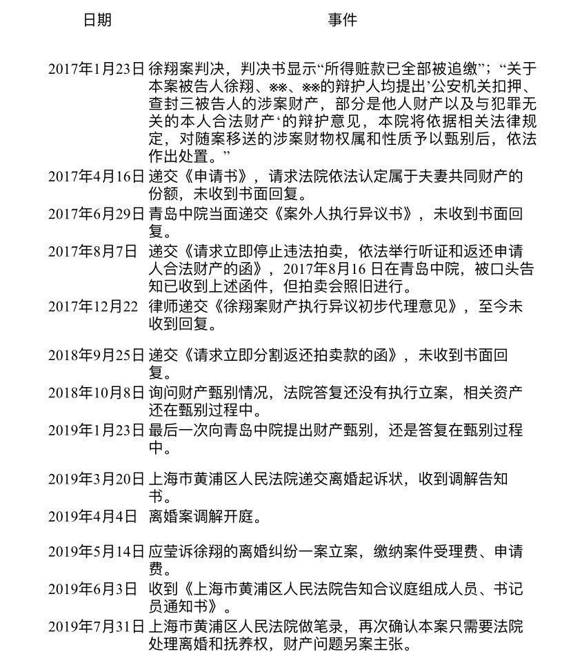
判决书第98页认定徐翔“所得赃款已全部被追缴”。另据判决书:“本案三被告人的辩护人均提出’公安机关扣押、查封三被告人的涉案财产徐翔曝光炒股技巧k线图,部分是他人财产以及与犯罪无关的本人合法财产‘的辩护意见,本院将依据相关法律规定,对随案移送的涉案财物权属和性质予以甄别后,依法作出处置。”
对家庭问心无愧,离婚是无奈之举
徐翔入狱后,应莹成为整个家中的顶梁柱。在持续数年的时间内,长期奔波于青岛、上海和宁波三地,四位老人年事已高,身体孱弱,孩子未成年需要抚养,让其感到精神透支。最纠结的就是青岛法院对冻结资产的甄别问题迟迟没有进展。在其本人所有手段都无法求解的情况下,申请与徐翔解除婚姻关系。

“最后我再次以徐翔要离婚的妻子的身份,要求青岛法院尽快甄别涉案资产,苍天在上,我要离婚。”应莹在文末这么写道。
“股神”曾打算把绝招都教给儿子

根据应莹回忆,徐翔婚后一度每周在沪甬两地奔波,身价几十亿却舍不得买一辆车;应莹在宁波临产时,徐不肯放弃当天的行情坚持操盘徐翔妻子无奈申请离婚:追缴赃款已全部到位,资产甄别为何遥遥无期?,听到儿子降临后却对着电脑手舞足蹈;他曾写着密密麻麻的炒股心得,神神秘秘地要把绝招都教给儿子……

作为资本市场上曾经的风云人物,徐翔案曾经轰动一时。
1978年出生的徐翔,曾任上海泽熙投资管理有限公司法定代表人、总经理。是中国股市最富有传奇色彩的私募之一。
从早期的银河证券宁波解放南路营业部“涨停板敢死队”,到2005年转战上海,徐翔旗下的“泽熙系”资产版图逐渐壮大,直至2015年案发。

2015年11月1日,泽熙案发,徐翔从宁波回上海时,在杭州湾跨海大桥上被拦下,后徐翔被判有期徒刑5年6个月,罚没所得超过200亿元,创中国证券交易市场同类处罚之最。


