<(杠杆炒股)>国债期货套期保值解析:策略模型与核心思路,如何计算套保比率?(杠杆炒股)>
国债期货的套期保值可以分为买入套期保值和卖出套期保值。由于我国债券市场的参与者主要以做多及持有债券为主,因此套期保值主要是围绕卖出套期保值展开。市场参与者一般会在套期保值前判断债券市场所处的环境,进而决定是否参与交易。如果债市处于明显的看涨行情中,利用国债期货进行套期保值反而会损失现券的盈利,因此只有当债市处于熊市,即债券价格下跌时,机构投资者才会主动进行套期保值。
套期保值原理与模型
机构投资者在国债期货市场上选取期货合约,通过与现货头寸进行相反的交易,使得期货市场的盈亏与现货市场的盈亏相抵消,从而达到现货保值的目的。套期保值的核心思想在于,国债期货价格和现货价格的变动因为受到相同的经济因素影响而基本一致,虽然在幅度上有所区别,但是方向上基本保持同涨同跌。
套保比例计算
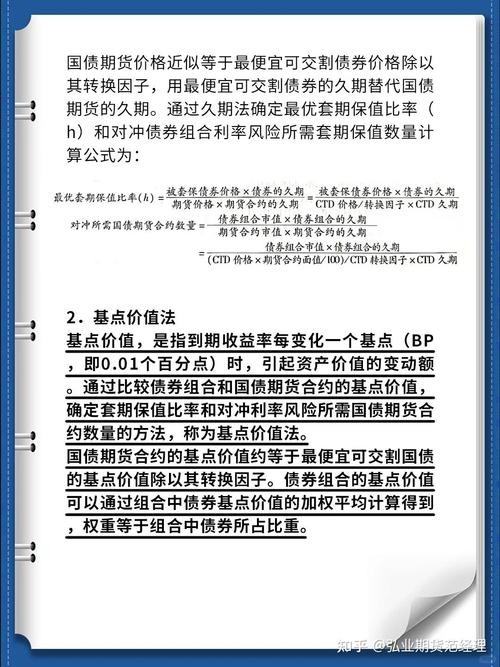
比率的计算是套保策略的关键问题,即需要多少手期货合约。确定套保比例的方法有两类:一类是基于久期的套期保值比率模型;另一类是统计模型法。基于久期的套期保值比率模型主要有三种方法,即修正久期法、基点价值法和经过调整的基点价值法。三种方法的核心思路是用最廉券(CTD)的修正久期或基点价值来近似作为国债期货合约的久期,通过最廉券的修正久期(或基点价值)与现券的修正久期(或基点价值)来计算套保比例。由于现券不同期限的收益率变化不一致,而国债期货只有3个品种——2年期、5年期和10年期,利用期货合约无法与现货的期限完全匹配,因此衍生出经过调整的基点价值法。
统计模型法一般有最小二乘法(OLS)、双变量自回归法(B-VaR)、误差修正法(ECM)和最小方差套期保值比率(MVHR)。统计模型的核心思想是依据历史数据即国债期货和现货价格或收益率,通过模型量化计算出相关性关系,而相关性关系即套保的比例。
模型优劣比较
基于修正久期计算出来的债券价格变动和CTD券的价格变动,忽略了凸性的影响,同时此公式假定期货和现货的收益率变动幅度一致,但是现实中两者的收益率变动并非总是相等的,因此结果并不准确,尤其在市场收益率剧烈变化时,套保比例的偏离度较大。
统计模型法的优势在于利用了历史数据而且计算相对便捷;劣势在于根据历史数据来预期当期和未来的期货价格,当未来的市场发生变化则模型不一定适用。
套保比率的动态调整
以上模型计算的主要是静态的固定套保比率。然而在实际市场中,套保比率会受到现券市场收益率大幅波动的影响,影响套保效果的精确度,例如当CTD券出现切换或者国债收益率在3%附近来回波动,导致基点价值发生变化。因此,依据市场的最新情况,更新套保比率,调整期货头寸的方法即动态套保。
一般动态套保比例的计算方法也有两种:一种即依据收益率或者套保比例的变动设立临界值。当新的收益率或套保比例比初始值变动幅度超过设定的临界值,调整期货头寸;另一种方法即动态模型法,一般用GARCH(即广义的自回归条件异方差模型)来描述国债期货与国债现货收益率间的关系。另外,还有一种较复杂的方法即模型套期保值比率。
国债期货套期保值效果评价
当套期保值结束后,我们需要检验套期保值的效果如何,规避多少利率变动的风险。一般套期保值效果的评价有两种方式:一种方式是检验债券组合价值(或收益率)的波动率;还有一种是计算组合总体盈亏。组合市值波动率法的核心思想在于套保者希望在熊市时降低市值的波动,因此用未套保组合价值的方差与套保后的组合价值的方差进行比较,来评估套期保值的效果。而另一种评价方法即分别计算套保期间现券组合的价值盈亏和国债期货头寸的盈亏,来判断现货端的价格变动是否被期货头寸的价格变动所弥补。
套期保值比率计算实证分析
样本选择和数据来源
下面选择2021年10月28日至2022年2月23日的国债现货和期货进行实证分析。选取此区间的主要原因是因为债市经历小的牛市和熊市的转换行情。由于转换行情中机构投资者对于套保需求较大,此区间具有一定的可参照性。CTD最廉可交割券的选取按照最高隐含回购利率(IRR)判断,通过出现频率,整时间区间最便宜可交割券(CTD)都是.IB。期货价格选取2年期主力合约的收盘价,同时由于其间经历两个季月,根据主力合约的转换时间将样本区间分为2021年10月28日至11月17日、2021年11月18日至2022年2月23日两个子区间。期货主力合约分别为和。期货建仓时间分别在2021年10月28日、2021年11月17日,运用四种方法计算套保比例,进行套保效率的比较与评价。现货样本共有5个可交割国债:.IB、.IB、.IB、.IB、.IB国债期货套期保值解析:策略模型与核心思路,如何计算套保比率?,其中投资规模为5亿元,5只券按相等面值比例进行组合。
套保比例计算
修正久期法

经过计算在2021年10月28日和11月18日债券组合的修正久期分别为2.06年和2.02年,最便宜可交割券.IB的修正久期分别为1.91年和1.85年。在2021年10月28日和11月18日国债组合的价值按照中证估值债券价值分别为5.0419亿元和5.0456亿元。同时当日的合约和合约收盘价分别为100.655元和101.08元。根据久期法公式,所对应的国债期货合约分别为270手和274手。
HR=
,HR即套保比例(需要的期货合约手数),p为债券组合的价值,Dp即组合的修正久期,F为期货收盘价,Dctd为最廉可交割券的修正久期。
基点价值法
在两个区间里,最便宜的可交割券.IB的转换因子分别是0.9922何0.9932,债券组合的基点价值为0.0211和0.0205,期货合约的基点价值即CTD券的基点价值为0.0191和0.0186,可以得出来套期保值比例分别是276手和277手。
HR=
,HR即套保比例(需要的期货合约手数),DV01p为债券组合的基点价值,为最廉可交割券的基点价值。
普通最小二乘法
以现券的组合修正价格的变换量作为y变量,把2年期的国债期货收盘价的变化量作为x变量,其中?的值就是套期保值比率,Ps=α+Pf+εt。根据普通最小二乘法进行回归分析,发现在2021年10月28日和11月18日套保比例分别是0.296和0.459,对应的国债期货合约分别是74手和115手,然而根据OLS模型发现,在22021年10月28日时由于数据较少,数据并不显著。R平方低于50国库券期货套期保值,表明拟合程度不足。
Ps=α+Pf+εt,Ps即债券现券组合的价格变化,Pf为期货价格的变化量,的值就是套期保值比率。
误差修正模型
期货和现货价格可能存在长期均衡关系,即现货偏离期货的时刻,只是暂时性的,因此使用误差修正模型可以很好地模拟这种情况:Ps为现券的组合加权价格的变化值,Pf为期货价格的变化值,?即套保比例。Ps(t-1)、Pf(t-1)、Ps(t)、Pf(t)分别是现货和期货在时刻t-1和t时刻的价格。根据误差修正模型的数据结果,总体的套保比例是0.42,对应的国债期货合约为105手。Ps=α+Pf+Γet-1+εt……Ps=Ps(t)-Ps(t-1)……Pf=Pf(t)-Pf(t-1)……
套期保值效果评估
运用总盈亏法计算评估。从两阶段的总盈亏可以发现,2021年10月28日至11月17日,债券组合的总盈亏是元,而在2021年11月18日至2022年2月23日,债券组合的总盈亏为元。从市场行情来看,虽然10月到来年2月处于转换行情,但是总体债券的收益仍然不错,10月债券仍然处于市场的底部,因此不进行套期保值的效果会更好。但是套保可以减少组合价值的波动幅度。
从期货端的总盈亏来说2021年10月28日至11月17日,修正久期法、基点价值法、OLS和ECM方法的盈亏分别为-、-、-、-。2021年11月18日至2022年2月23日,期货端盈亏分别为-.5、-.5、-、-。从套期保值减少波动率来看,基点价值法和修正久期套保效果较好。然而由于债券在进场时,价格基本处于底部,在结束套保时仍在价格高位,因此现货端的盈利基本在期货端被消耗,在进行套期保值前需要对市场行情变化进行提前判断。



